
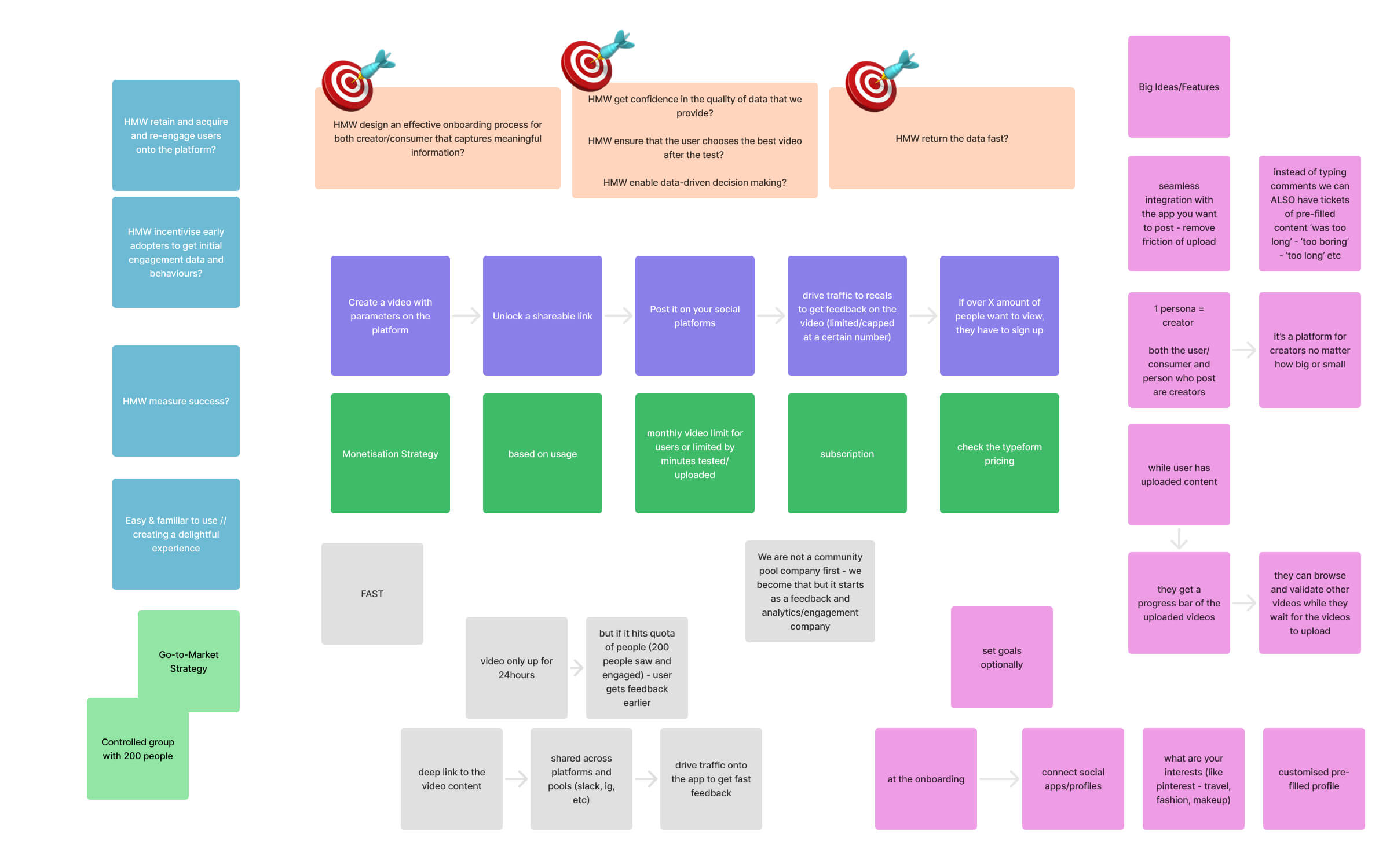
REEALS is a content-testing MVP designed to help creators validate videos before publishing them to their audience. The platform enables users to upload content, select a target “test audience,” and receive quick, structured feedback on visual impact, storytelling, and performance cues.
This early version focused on defining the core value proposition—fast, trustworthy feedback from relevant peers and viewers—while keeping the flow lightweight, intuitive, and optimised for rapid iteration. The MVP was designed for a Spanish founder preparing an alpha launch in the US market, with the goal of proving traction and securing funding.
Creators pour time, energy, and resources into producing content—but they have almost no way of knowing how a video will perform until after it’s published. By the time analytics arrive, it’s already too late to adjust the narrative, pacing, or visual clarity. Existing tools only measure what happened, never what could happen.
This left creators (and agencies managing multiple profiles) with guesswork, inconsistent results, and no structured way to test or refine content before it goes live.
REEALS identified a clear opportunity: build a platform that helps creators validate and refine content before publishing. Our approach focused on enabling users to test multiple video variations, gather real audience feedback, and understand how different demographics perceive clarity, flow, and storytelling.
We explored needs across emerging creators looking to grow, established creators aiming to optimise, and agencies managing multiple workflows. This allowed us to design a system that supports quick iteration, structured testing, and actionable insights—empowering creators to make smarter content decisions with confidence.
The MVP centered on a simple but powerful end-to-end flow: upload a video, define the target audience, customise the feedback format, and receive results in under an hour. Two user groups were designed: content creators and external reviewers. Each flow prioritised clarity, speed, and low friction.
Creators could run public or private tests, share videos with selected communities, and add predefined or custom questions for structured insights. Reviewers accessed short, guided review sessions—optimised for attention, ease of response, and consistent data quality. All UI screens were delivered as mid-fidelity wireframes and prototyped to support technical scoping and investor conversations.
The MVP helped the founder clarify the product’s core value, streamline the onboarding narrative, and secure early user interest from both creators and agencies. The structured flows and testing framework created a foundation for more sophisticated analytics features in future phases, supporting a clear product roadmap for the US launch.
User testing showed strong excitement around fast feedback, community-driven insights, and the potential for more advanced analytics. Testers appreciated the visual-first approach, clear guidance for reviewers, and the option to combine public and private testing. These learnings shaped recommendations for deeper analytics, fraud-prevention systems, and expanded desktop functionality—crucial for power users and agencies.